Informationen
Sie wollen Ihr Exportgeschäft gegen einen Zahlungsausfall absichern? Dann sind Sie hier richtig!
Da die Mahnklage beim ACT-Gericht nur für offene fällige inländische Geldforderungen eingebracht werden kann, besteht für Sie als Exporteur bei Auslandsgeschäften das Risiko, trotz Lieferung von Waren oder Dienstleistungen nicht bezahlt zu werden.
Aus diesem Grund hat die ACT Servicestelle die ACT Exportgarantie ins Leben gerufen. Damit können sich unsere Übungsfirmen gegen Zahlungsausfälle ihrer ausländischen Partner bis zu 95% der Deckungssumme (wirtschaftliches Risiko) absichern.
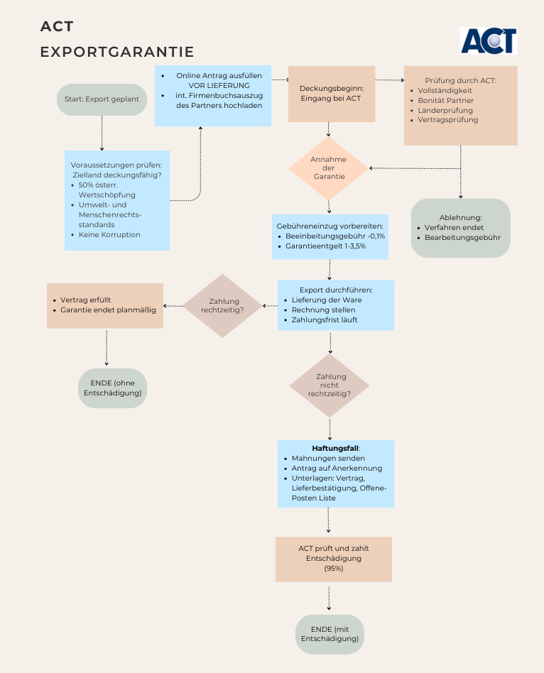
Beantragen Sie für Ihren speziellen Geschäftsfall vor Lieferung die Exportgarantie.
Die Antragstellung ist mit Kosten verbunden. Die Genehmigung erfolgt durch ACT.
Erfüllt der ausländische Vertragspartner Ihre Forderung nicht, muss der Haftungsfall innerhalb von zwei Monaten geltend gemacht werden.
Die Genehmigung erfolgt durch ACT. Bei Vorliegen der Voraussetzungen ist Ihre Geldforderung gedeckt.
In Anlehnung an die G1 Exportgarantie des Bundes können sich exportierende Übungsfirmen mit einer ACT Exportgarantie gegen Zahlungsverzug, Zahlungsausfall und politische Risiken (Krieg, Embargo, Devisentransferbeschränkung nach Österreich) durch ihren ausländischen Vertragspartner absichern.
Die ACT Exportgarantie ist stark vereinfacht. Es wird nicht zwischen der Exporthaftung des Bundes (OeKB AG) und Kreditversicherungspolizzen (private Kreditversicherer) unterschieden.
- Exportgeschäft.
- Ausfüllen des Antrages über das Online-Formular.
- Annahme und Einhaltung der AGB.
- Das Exportland wird in den ACT Deckungsrichtlinien angeführt und ist deckungsfähig (siehe Anhang).
- Die exportierende Ware muss mindestens zu 50 % österreichische Wertschöpfung aufweisen. Unter österreichischer Wertschöpfung verstehen wir den Umsatz abzüglich der Zukäufe von ausländischen Waren und Dienstleistungen.
- Der Antrag muss vor Lieferung eingebracht werden.
- Die österreichische Übungsfirma muss ein Bankkonto bei einer ACT Bank haben.
- Eine SEPA Einzugsermächtigung (SEPA-Einzug) muss zu Gunsten des Kontos der ACT Exportgarantie IBAN: AT73 9900 0003 7004 6726, BIC: ACTBATW0 erteilt werden.
- Zustimmung zu Umwelt und Soziales, OECD Bestechungsprävention.
Ihr Kunde ist also eine Übungsfirma mit Sitz im Ausland.
Der Antrag muss vor Lieferung eingebracht werden.
Der Deckungsbeginn ist das Datum des Einlangens des Antrages bei ACT.
Die ACT Exportgarantie schützt vor Zahlungsausfall des ausländischen Vertragspartners bis zu dem in der Garantieerklärung festgelegten Höchstbetrag.
Der Antrag muss vollständig ausgefüllt werden.
Drei Tipps zum schnellen Ausfüllen des Antragsformulars:
1) Suchen Sie unter Übungsfirmen international suchen den internationalen Übungsfirmencode Ihrer Partnerfirma und erstellen Sie daraus ein PDF. Am besten klicken Sie auf die drei Punkte in der rechten oberen Ecke des Browsers. Wählen Sie aus dem vorgeschlagenen Menü „Drucken“ und dann aus den Druckoptionen „PDF“. Speichern Sie das PDF auf Ihrem Computer. Sie müssen es bei der Antragstellung hochladen.
2) Der Vertragswert muss mit zwei Dezimalstellen angegeben werden.
3) Der versicherte Höchstbetrag (Vertragswert abzüglich einer eventuellen Anzahlung) ist ohne Trennzeichen wie Punkt oder Komma auf volle Euro aufzurunden.
Die wirtschaftliche Deckungsquote beträgt 95 %.
Die politische Deckungsquote beträgt je nach Bonität des Landes 99 % oder 100 %.
Die Deckungsrichtlinien der Länder sind auf der Liste ACT Deckungsrichtlinien angeführt.
Die Länder sind in Landkategorien von 0 bis 7 eingeteilt. Je nach Landkategorie ergibt sich die politische Deckungsquote und das Garantieentgelt.
Für die Übernahme der Exportgarantie ist eine Bearbeitungsgebühr und ein Garantieentgelt zu entrichten.
Die Bearbeitungsgebühr beträgt 0,1 % des Höchstbetrages (mind. 10,- Euro, max. 720,- Euro).
Das Garantieentgelt ist abhängig vom Länderrisiko und der Bonität des ausländischen Vertragspartners. Es beträgt in der Regel zwischen 1 % und 3,5 % p.a. der Haftungssumme.
Das voraussichtliche Garantieentgelt ist bei Beantragung am Antragsformular ersichtlich.
Eine SEPA Einzugsermächtigung (SEPA-Einzug) zugunsten des Kontos der ACT Exportgarantie IBAN: AT73 9900 0003 7004 6726, BIC: ACTBATW0 ist bei der eigenen Bank zu erteilen.
Gleichzeitig mit dem Erhalt der Garantieerklärung wird das Bearbeitungs- und Garantieentgelt mittels SEPA Lastschriftmandat vom im Antrag genannten Konto eingehoben.
Für entsprechende Kontodeckung ist durch die Übungsfirma zu sorgen.
Die Garantie ist erst nach erfolgreichem Einzug des Bearbeitungs- und Garantieentgeltes wirksam.
Bei Übernahme der Garantie durch ACT erhält die österreichische Übungsfirma eine Garantieerklärung auf elektronischem Wege zugeschickt.
Sollte die Übernahme der Garantie nicht möglich sein, erhalten Sie ein Ablehnungsschreiben. In diesem Fall ist nur das Bearbeitungsentgelt zu entrichten.
Die Exportgarantie läuft zum Garantieendtermin aus. Garantieendtermine sind immer zum Kalenderquartalsende.
Wenn es zu Lieferterminverschiebungen kommt, muss der Garantieendtermin angepasst werden.
Die Garantie läuft zum Endtermin aus.
Es sind keine weiteren Schritte erforderlich.
Die österreichische Übungsfirma darf bei Zahlungsverzug durch den ausländischen Vertragspartner sofort einen Haftungsantrag einbringen.
In der ACT Praxis bringt die österreichische Übungsfirma spätestens zwei Monate nach Eintritt der Fälligkeit einen Antrag auf Anerkennung des Haftungsfalles ein.
Innerhalb dieser zwei Monate sollte die ausländische Übungsfirma erfolglos gemahnt worden sein.
Der Haftungsantrag muss vollständig ausgefüllt werden.
Folgende Dokumente sind für den Haftungsfall erforderlich und müssen hochgeladen werden:
- Exportvertrag
- Fakturen
- Versandnachweise
- Offene-Posten-Listen
- die gesamte im Zusammenhang mit dem Geschäft geführte Korrespondenz (z. B. Mahnung)
Der versicherte Rechnungsbetrag (maximal der in der Garantie ausgewiesene Höchstbetrag) im Ausmaß der Deckungsquote wird erstattet.
Bei Anerkennung des Haftungsfalles erhält die österreichische Übungsfirma ein Anerkennungsschreiben per E-Mail zugeschickt.
Gleichzeitig mit der Anerkennung wird der auszuzahlende Garantiebetrag auf das im Antrag angegebene Konto überwiesen.
Wurde der Garantiebetrag ausbezahlt, sind sämtliche danach einlangende Zahlungseingänge des ausländischen Vertragspartners – in Höhe des Rückführungsprozentsatzes – an ACT weiterzuleiten.
Kontakt
ACT Exportgarantie
Mag. Dr. Laura García
c/o ACT Die Servicestelle österreichischer Übungsfirmen
A-1010 Wien, Seilerstätte 5/8
Telefon: +43 670 652 6360
E-Mail: laura.garcia@act.at
Dieses Tool wurde in Zusammenarbeit mit der OeKB – Oesterreichische Kontrollbank entwickelt.










